手机站
|EN
英国365集团公司
新闻

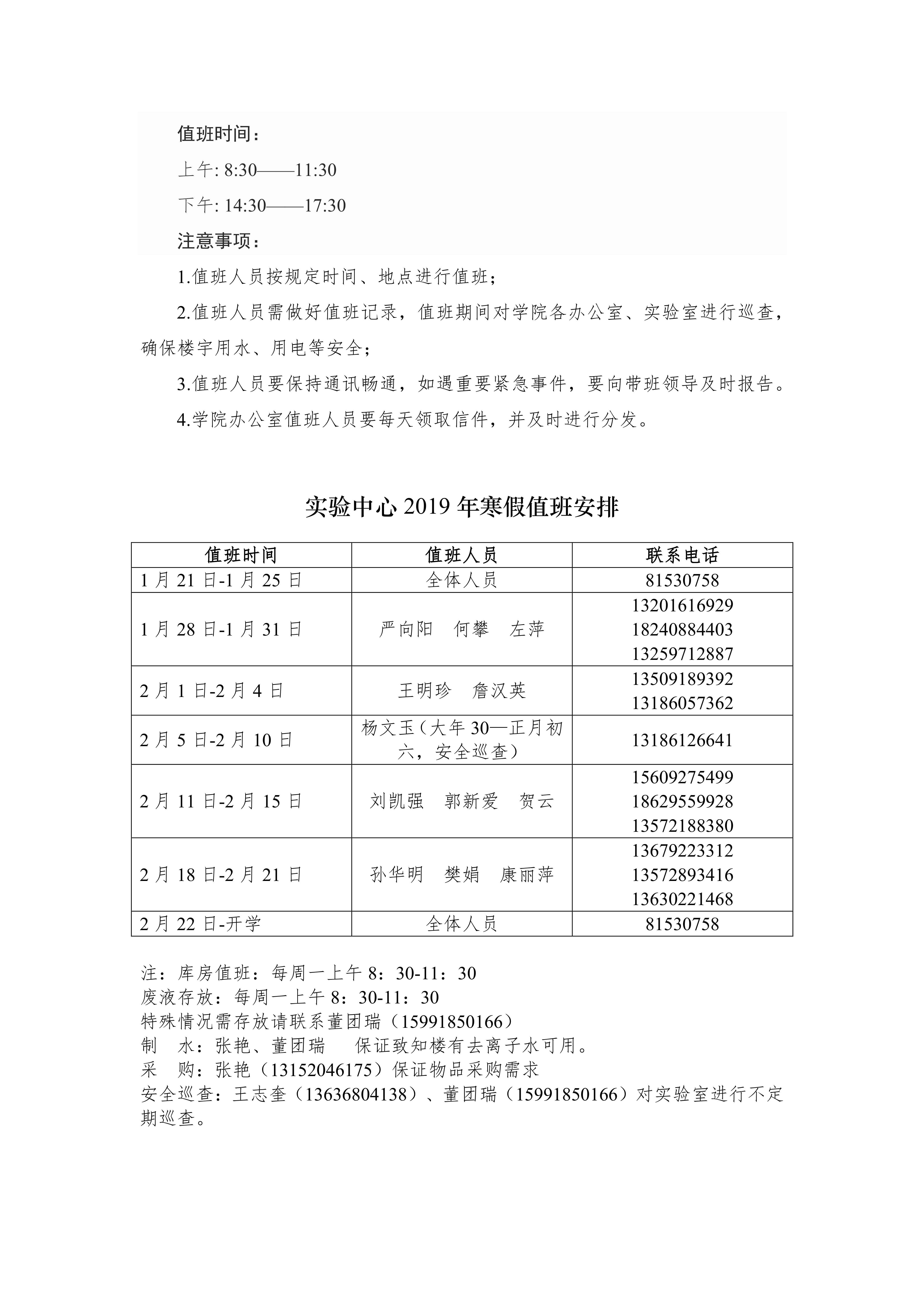
英国365集团公司2019年寒假值班安排

发布时间:2019-01-21  发布人:  浏览:

电话:+86-(0)29-81530727

传真:+86-(0)29-81530727

书记信箱:gaolx@snnu.edu.cn

院长信箱:liuch@snnu.edu.cn

E-mail:www.gongfuma.net

邮编:710119

地址:陕西师范大学长安校区致知楼一段

版权所有©365英国上市(集团)有限公司-Official Platform       技术支持:西电易达

英国365集团公司团委微信公众号