手机站
|EN
英国365集团公司
党务学工

关于招募陕西师范大学2023年春季运动会英国365集团公司志愿者的通知

发布时间:2023-03-28  发布人:翁思洁  浏览:

英国365集团公司的全体同学:

陕西师范大学2023年春季运动会将于4月19日至21日开展,根据运动会的工作安排,现面向全院学生公开招募陕西师范大学2023年春季运动会英国365集团公司志愿者,具体事宜通知如下:

一、招募对象

英国365集团公司全日制在籍本科生

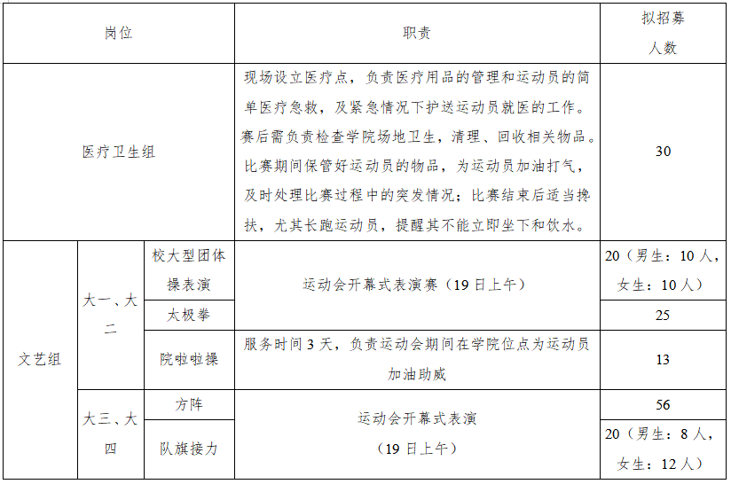
二、拟招募岗位和数量

05cb7c6a285b9d3c541f9833ce5d740.png

注:各志愿者具体服务时间段根据报名情况安排,以实际服务时长为参考认定志愿服务时间。

三、招募时间

2023年3月27日-2021年3月31日22:00

四、招募条件

1.拥护党的路线、方针、政策,品德良好,遵纪守法;

2.身体健康,无不适宜参加运动会志愿服务的疾病,如高血压、心脏病、严重贫血等;

3.能够积极配合运动会前期准备工作;

4.具有团队合作能力和组织纪律性,能服从安排,严格根据岗位时间安排参与工作,不无故迟到、早退及退出。

五、报名方式

下载附件并填写报名表(附件1),请各班班长汇总报名表,报名表命名格式:班级+“运动会志愿者”,并在3月31日22:00之前将报名表发至指定邮箱hxhgxyxsh@qq.com,报名的同学须加入以下群聊。

图片1.jpg

六、选拔对接

英国365集团公司学生会将对报名学生进行审核,并根据报名表确定人员分工,最终根据名单进行服务对接。

注:参与运动会的志愿者将以实际工作情况为参考认定志愿服务时间,同时活动设评“优秀志愿者”若干,获评者将于活动后颁发证书。

联 系 人: 李梦佳 李重洋 周伟龙

联系方式:18854316379 18947274423 15279842810

附件1:陕西师范大学2023年春季运动会英国365集团公司志愿者报名表 .xlsx

电话:+86-(0)29-81530727

传真:+86-(0)29-81530727

书记信箱:gaolx@snnu.edu.cn

院长信箱:liuch@snnu.edu.cn

E-mail:www.gongfuma.net

邮编:710119

地址:陕西师范大学长安校区致知楼一段

版权所有©365英国上市(集团)有限公司-Official Platform       技术支持:西电易达

英国365集团公司团委微信公众号