手机站
|EN
英国365集团公司
科学研究

溶液化学与功能材料团队在学术期刊Chem上连续发表研究成果(2024-05-15)

发布时间:2024-05-20  发布人:韩倩  浏览:

研究成果一

钛基金属有机框架(Ti-MOFs)由于其优异的稳定性和光活性在气体捕获、存储和光催化转化方面受到广泛关注。然而,Ti(IV)在结晶过程中具有极高的反应活性使得Ti-MOFs的合成受到了很大阻碍。因此,开发新的Ti-MOFs的合成策略至关重要,也是一项巨大挑战。为解决以上难题,溶液化学与功能材料团队提出了一种钛调节策略,实现了一系列Ti调节MOFs(TiM-MOFs)晶体的精准合成和可控结构转变。Ti(IV)作为一种合成调节剂改变了MOF合成反应中的配位平衡,从而诱导MOFs结构的连续转变。与单金属MOFs相比,TiM-MOFs对烟道气中CO2的吸附、分离和催化性能均显著提高。特别是TiM-MOFs能通过光催化将烟道气高效一步转化为环状碳酸酯(CCs)。合理的结构调控、可控的Ti(IV)含量和优异的转化效率,使TiM-MOFs成为烟道气综合利用的理想候选材料。相关成果“Rational Structure Transformation Triggered by Titanium Modulation in Metal-Organic Frameworks for Efficient Flue Gas Utilization”发表在20242月的Chem期刊上。论文的通讯作者为袁文玉副研究员和翟全国教授,第一作者为博士研究生范书聪。相关论文信息:https://doi.org/10.1016/j.chempr.2024.01.031。

尽管Ti-MOFs具有高的稳定性以及催化活性,但Ti(IV)过高的反应活性和水敏感性使得Ti-MOFs的可控合成仍具挑战,其反应产物往往是无定型产物或未达到测试条件的微晶。而Ti掺杂的MOFs(TiP-MOFs)也受限于母体框架的金属种类以及产物金属分布不均匀等问题。因此,探索一种可控合成高质量Ti-MOF单晶的策略很有必要。调节剂策略可有效合成高价金属Zr-MOFs(如UiO-66)并调节其结晶度、尺寸、缺陷和结构,但Ti-MOFs至今未有合适的调节剂以调控其结晶。鉴于此,作者提出了一种Ti(IV)调节策略,旨在利用Ti(IV)的强反应活性调控MOF自组装过程中与3d金属的配位平衡,从而得到一系列钛调节的MOFs(TiM-MOFs)(方案1)。与TiP-MOF相比,TiM-MOFs不仅可以在MOF中引入高价Ti(IV)以调节其电子和光学性质,还因Ti(IV)在反应体系中与其他金属的配位竞争引发了MOF拓扑结构的转变,从而筛选出高效、多功能的烟道气利用材料。

A195B

方案1:钛基金属有机框架的三种合成路线示意图

为了验证该策略的可行性,作者使用金属Co4,4'4''-三甲酸三苯胺(H3NTB)和4,4’-联吡啶(BPY)配体合成Co-MOFSNNU-91-Co4)作为单金属前驱体。进一步引入Ti(OiPr)4作为调节剂,可将SNNU-91-Co4转化为Co/Ti双金属的SNNU-90-Co3-xTixSNNU-92-Co6-xTix MOFs(图1)。

231B60

1SNNU-90-92 MOFs的晶体结构

在不同反应条件下探究了Ti(IV)调节剂对于产物类型及其金属含量的影响。产物的晶体图和相图表明,单金属Co(II)的添加量对于产物的结构没有调控作用。当增加Ti(IV)调节剂的添加量时,产物首先由SNNU-91-Co4转变为SNNU-90-Co3-xTix MOFs或者多相的混合产物,并且随着Ti(IV)调节剂的增多,最终转变为纯相的SNNU-92-Co6-xTix MOFs,其中SNNU-90-Co3-xTixSNNU-92-Co6-xTix MOFs的最高Ti(IV)含量分别高达50%45%(图2A-2D)。PXRDEDSMapping证明了产物的类型以及金属的均匀分布(图2E2F)。

2AA8EB

2SNNU-90-92 MOFs的结构转变

进一步测试了三种MOFs的烟道气吸附与分离性能。在298 K1 bar下,SNNU-91-Co4CO2/N2的吸附量为32.7/3.5 cm3 g-1SNNU-92-Co3.3Ti2.7SNNU-90-Co1.5Ti1.5CO2/N2的吸附量分别高达43.5/4.0 cm3 g-156.5/4.6 cm3 g-1(图3A)。在SNNU-92-Co6-xTix MOFs中研究了Ti(IV)含量对烟道气吸附和分离性能的影响。在298 K1 bar下,SNNU-92-Co6-xTix MOFsCO2吸附量从30.8 cm3 g-1SNNU-92-Co6)提高到了35.2 cm3 g-1SNNU-92-Co4.8Ti1.2)、38.4 cm3 g-1SNNU-92-Co3.8Ti2.2)和43.5 cm3 g-1SNNU-92-Co3.3Ti2.7)(图3B)。其CO2的吸附等温热(Qst)和CO2/N2的理想吸附溶液理论(IAST)选择性也呈现出相同的增加趋势(图3C3D)。

10F8F8

3SNNU-90-92 MOFs的气体吸附和分离性能

动态穿透测试用于进一步衡量TiM-MOFs对烟道气的实际分离性能。在SNNU-92-Co6-xTix MOFs中,CO2最后从穿透柱中流出,说明框架对CO2优先吸附。穿透时间从SNNU-92-Co614.2 min g-1提高到SNNU-92-Co3.3Ti2.722.0 min g-1(图4A),表明Ti(IV)含量的增加显著提高了材料对CO2/N2的实际分离能力。此外,SNNU-92-Co3.3Ti2.7在不同气体流速和比例下均有良好的分离能力(图4B4C),并且在至少循环5次后性能还可以得以保持(图4D)。

11B2F9

4SNNU-92-Co6-xTix MOFs的动态穿透曲线

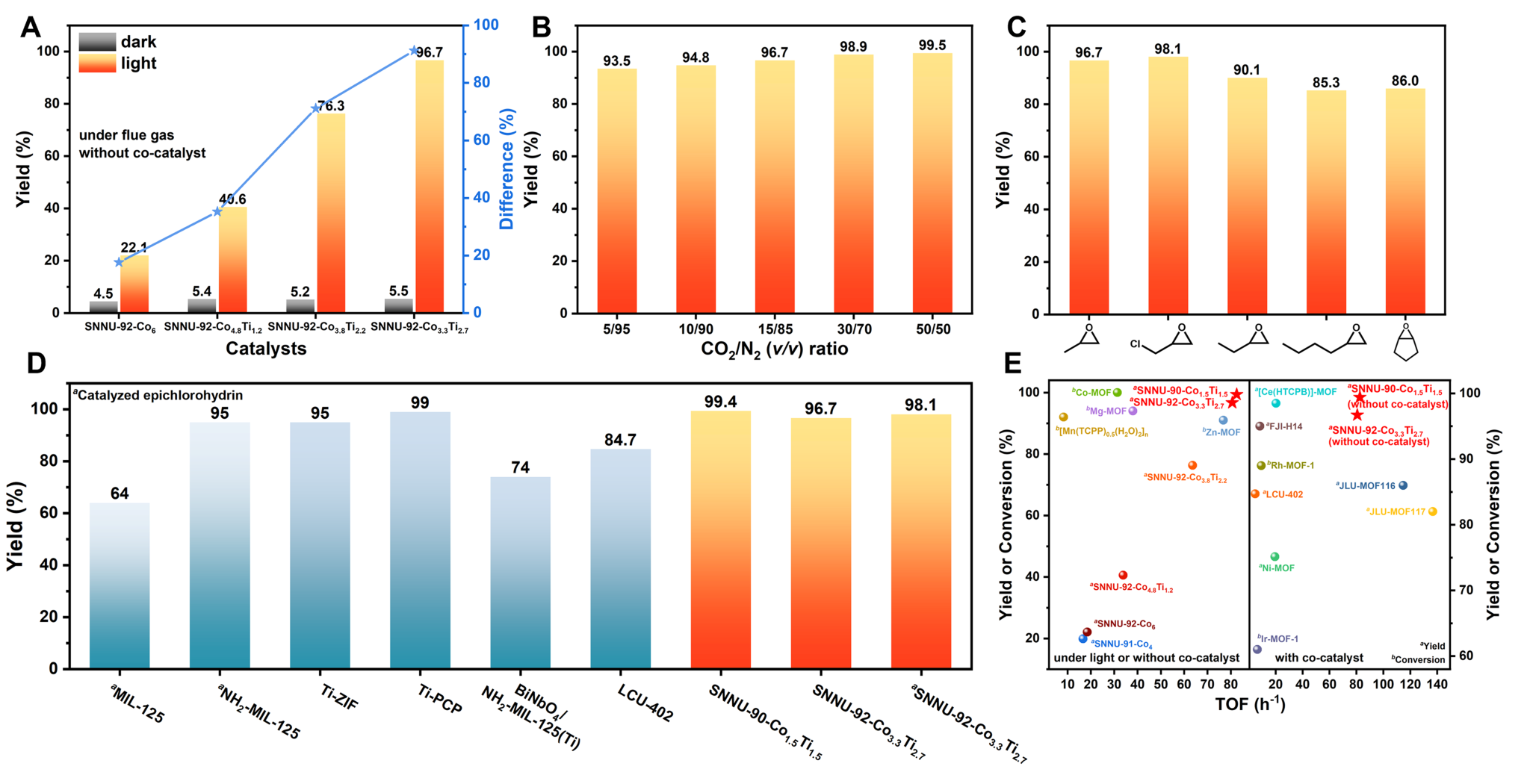
SNNU-92-Co6-xTix MOFs在黑暗条件下转化烟道气和环氧丙烷为环状碳酸酯(CCs)都显示出较低的产率(图5A)。在光照条件下,所有催化剂的光催化性能都得到了改善,SNNU-92-Co3.3Ti2.7的产率高达到96.7%,分别是SNNU-92-Co622.1%)和SNNU-91-Co419.9%)的4.4倍和4.9倍。并且随着CO2浓度的增加,产率可提高到99.5%(图5B)。SNNU-92-Co3.3Ti2.7催化不同底物的产率表明,长烷基链和大位阻基团会导致产率降低,这表明该框架对环氧化物底物具有筛分作用(图5C)。在光照条件下,SNNU-90-Co1.5Ti1.5SNNU-92-Co3.3Ti3.7的产率分别是商用TiO2P25)催化剂的10.6倍和10.3倍,并且优于该类型的MOF催化剂,显示出巨大的工业应用潜力(图5D5E)。

6C69D

5TiM-MOFs的光催化CO2环加成性能

巨正则蒙特卡罗(GCMC)模拟表明,环氧化物主要吸附于SNNU-92-Co3.3Ti2.7NTB3-配体附近,而CO2主要吸附于金属簇周围,并同时与邻近的配体相互作用(图6A6B)。此外,SNNU-92-Co3.3Ti2.7CO2与金属簇及周围配体作用的平均键长低于SNNU-92-Co6(图6C),表明Ti(IV)的引入提升了MOFCO2之间的作用力,CO2分子在反应中也更容易被活化从而发生反应。原位傅立叶变换红外光谱(in situ FT-IR)也证明了CO2分子的活化以及反应的中间产物(图6D)。

2D43DC

6GCMC模拟和in situ FT-IR光谱

基于理论数据和实验结果,作者提出了SNNU-92-Co6-xTix MOFs的催化机理(图7)。首先,烟道气中的CO2优先吸附在SNNU-92-Co6-xTix MOFs中的金属簇附近。在光照条件下,NTB3-产生的光生电子通过配体到金属的电荷转移(LMCT)途径转移到金属簇上,*NTB3-随后吸附环氧化物。然后,Ti(IV)促进了反应中CO2的活化和电荷利用,*CO2攻击环氧化物的弱侧碳进而开环。最后,整个环加成反应随着框架中电子的重组和环的闭合而完成。

A052D

7SNNU-92-Co6-xTix MOFs催化CO2环加成反应的推测机理


研究成果二

作为当下能源环境领域重要的七大分离过程之一,一步乙烯纯化(C2H2/C2H6/C2H4)意义重大。利用等网状化学在较小增量上对金属有机框架(MOFs)进行超精细的结构调控有助于设计理想的MOFs吸附剂,但具有挑战性,而当下已知的结构调控策略多侧重于有机配体的替换或修饰。溶液化学与功能材料团队基于pacs-MOFspacs = partitioned acs)平台发展了一种新的结构调控策略-金属簇驱动超微孔组合。得益于pacs-MOFs平台中Mn3/Mn6簇的等模块置换,新构筑的多元金属簇Mn3+6-pacs-MOFsSNNU-181-Mn3+6)具有精细优化的连接度、孔径和孔环境,由此表现出增强的框架稳定性和显著提高的C2H2/C2H6吸附量。与已报道的C2H2/C2H6选择性MOFs相比,SNNU-181-Mn3+6具有最高的C2H6吸附量、顶级的C2H2吸附量、合适的IAST选择性和环境条件下出色的C2H4产率,为从三元C2混合物中一步纯化C2H4树立了性能标杆。相关成果“Metal-cluster-powered ultramicropore alliance in pore-space-partitioned metal-organic frameworks for benchmark one-step ethylene purification”20245月发表在Chem期刊,论文通讯作者是翟全国教授,第一作者是硕士研究生李树一。相关论文信息:https://doi.org/10.1016/j.chempr.2024.04.010

MOFs因其可调的孔径/形状和孔化学性质闻名于世。得益于等网状化学和分子构筑块策略,MOFs的结构调控能够以更精准和可预测的方式实现。然而,由于具有多模块性质、对独立模块变化的高容纳性以及与结构相关的固有性能优越性的全能MOFs平台十分稀缺,以较小增量对MOFs结构进行超精细设计调控仍是一项挑战。作为基于孔分区(Pore Space PartitionPSP)策略的最佳代表,pacs-MOFspacs = partitioned acs)平台是一个多功能、高度可调且不断扩展的MOFs库。在过去的十年里,为提高pacs-MOFs的气体吸附分离性能,已提出多种有效策略对孔径和孔环境进行优化(方案1),包括框架形成配体L1的官能团修饰、芳香环增减、长度调整、杂化类型调整和柔性调控(Module 1,方案1B);分区体L2的尺寸、柔性、电负性和对称性的调控(Module 2,方案1D);同/异金属三核簇的调控(Module 3,方案1C);以及多种策略的组合。然而,已报道的结构调控策略侧重于有机配体L1L2的替换/修饰,金属簇在小增量上调节孔径和孔化学方面的潜力仍有待发掘。

108F5B

方案1:基于pacs-MOFs平台用于孔径/孔环境优化的模块化调控策略示意图


基于上述背景,选择线性二羧酸配体对苯二甲酸(BDC)作为框架形成配体,与金属中心Mn配位组装形成acs网络,以对称性匹配的三吡啶类配体2,4,6-(4-吡啶基)-1,3,5-三嗪(TPT)为分区体,将acs网络中的一维通道分隔成更小的口袋。通过调控金属簇,构筑了系列Mnn-pacs-MOFsMn3-BDC-TPT/Mn3+6-BDC-TPT/Mn6-BDC-TPT)。其中,由三核锰簇(Mn3簇)和六核锰簇(Mn6簇)共同构筑的Mn3+6-pacs-MOFSNNU-181-Mn3+6)作为首例多元金属簇pacs-MOF,具有组合的超微孔(图1),实现了孔径和孔环境(N位点)精细优化。结构分析表明,金属簇在精细调控o-笼的N位点和t-笼的尺寸及N位点方面起着至关重要的作用。Mn3簇可以创建尺寸更合适的小笼,有望增强主客体间的相互作用,提高吸附性能;而Mn6簇不仅能提供更多的N位点,有助于气体吸附分离性能的提升,还能实现更高的连接度,有望提高框架的稳定性。

1098D9

1Mnn-pacs-MOFs的结构对比

稳定性和吸附性能对比实验证实了金属簇驱动超微孔组合策略的有效性。得益于Mn3/Mn6簇的等模块置换,SNNU-181-Mn3+6表现出增强的稳定性、显著提升的C2H2/C2H6吸附量(273 K下提高42.3/47.4 cm3 g-1298 K下提高19.4/27.4 cm3 g-1)、低压下对C2H6的优势吸附以及扩大的C2H6-C2H4间吸附量差距(15.6 cm3 g-1)(图2A-F)。综合考虑吸附量和理想吸附溶液理论(IAST)选择性,SNNU-181-Mn3+6是三例Mnn-pacs-MOFs中最具分离潜力的吸附剂材料(图2G2H)。与已报道的用于一步乙烯纯化的MOFs相比,SNNU-181-Mn3+6具有最高的C2H6吸附量(5.49 mmol g-1)和顶级的C2H2吸附量(5.95 mmol g-1),树立了新的吸附性能标杆。

132718

2Mnn-pacs-MOFs的稳定性及气体吸附分离性能对比与评估

10CD28

3Mn3+6-BDC-L2 pacs MOFs的吸附分离性能对比;SNNU-181-Mn3+6的实际分离性能评估及其循环和稳定性测试

进一步使用含不同N原子数目的分区体构筑了系列Mn3+6-BDC-L2 pacs MOFs,实验结果表明(图3A-C),Mn3+6-BDC-TPT(每个TPT中含有3个未配位的N原子)最具吸附分离潜力,证明了精细优化N位点可有效提升材料的吸附分离性能。动态穿透实验表明,SNNU-181-Mn3+6可高效分离C2H2/C2H6/C2H410/10/80v/v/v)三元混合气体(图3F)并提供出色的C2H4产率(1.77 mmol g-1),比得上许多已报道的基准C2H2/C2H6选择性MOFs。循环测试和稳定性测试证明了SNNU-181-Mn3+6的可循环性和稳定性(图3G-I)。

269ECA

4GCMC理论计算模拟的SNNU-181-Mn3+6中气体吸附位点

巨正则蒙特卡罗(GCMC)理论计算结果表明(图4),C2H6分子可以与框架形成比C2H4分子更多、更强的相互作用,而C2H2分子不仅可以与框架形成比C2H4分子更强的键,还可以形成C2H2团簇,为SNNU-181-Mn3+6C2H2/C2H6选择性吸附行为及其突出的一步乙烯纯化性能提供了分子水平的解释。

综上,在pacs-MOFs平台中进行金属簇调控,构筑了系列Mnn-pacs-MOFsCPM-153SNNU-181-Mn3+6SNNU-182-Mn6),实现了金属簇驱动的MOFs中超精细的结构调控。得益于Mn3/Mn6簇的等模块置换,多元金属簇SNNU-181-Mn3+6具有精细优化的孔径和孔环境,由此表现出增强的稳定性和显著提高的C2H2/C2H6吸附量。与已报道的用于一步乙烯纯化的MOFs相比,SNNU-181-Mn3+6具有最高的C2H6吸附量、顶级的C2H2吸附量、合适的IAST选择性并可在环境条件下提供出色的C2H4产率,为一步C2H4纯化树立了性能标杆。


电话:+86-(0)29-81530727

传真:+86-(0)29-81530727

书记信箱:gaolx@snnu.edu.cn

院长信箱:liuch@snnu.edu.cn

E-mail:www.gongfuma.net

邮编:710119

地址:陕西师范大学长安校区致知楼一段

版权所有©365英国上市(集团)有限公司-Official Platform       技术支持:西电易达

英国365集团公司团委微信公众号