对于疾病的诊断与治疗来说,实现深层组织的高灵敏光学成像及高效光动力治疗仍是一个非常大的挑战。近日,英国365集团公司唐艳丽教授课题组在该领域取得了新进展,作者设计合成了一种新型的化学发光共轭聚合物,在无外部光源条件下,实现了多种炎症模型小鼠的化学发光 (CL) 成像和肿瘤的成像与光动力治疗 (PDT)。
由于不需要激发光源,化学发光成像可以提供超高的灵敏度和信噪比。此外,化学发光可以在病变组织内原位产生,它可以取代传统的外部光源来进行肿瘤的光动力治疗 (PDT)。因此,迫切需要开发无需外部光源即可原位激活的化学发光试剂,用于疾病的成像和光疗。然而,目前已报道的大部分化学发光激发的PDT都是通过分子间的化学发光能量转移实现的,并且,给体与受体之间是通过非共价键方式形成自组装纳米材料。由于非共价作用力的不稳定性及易受干扰性,不可避免出现分子的泄露。并且,给受体分子间距离较远,严重影响了化学发光能量转移(CRET)效率,进一步影响了化学发光成像及治疗的效果。
唐艳丽教授课题组长期致力于新型共轭聚合物材料的设计合成及其在生物传感、成像和生物医疗等方面的应用研究,近期在疾病标志物的检测、肿瘤治疗、组织修复、抗微生物等研究方面取得了系列进展(CCS Chem. 2023, DOI: 10.31635/ccschem.023.202303370; Adv. Sci. 2024, 11(3), 2304048; Adv. Funct. Mater. 2023, 33, 2213440; Adv. Healthc. Mater. 2023, 2302818; ACS Appl. Mater. Interfaces 2024, DOI:10.1021/acsami.3c12553; Chem. Commun. 2022, 58, 3957-3960; ACS Appl. Mater. Interfaces, 2022, 14, 15623-15631; Chem. Sci. 2021, 12(34), 11515-11524; Small 2021, 17(52), 2104581.)。在此基础上,利用共轭聚合物具有强的吸光能力、高亮度、高活性氧产率及优异的生物相容性等特点,唐艳丽教授课题组设计并合成了一种基于共轭聚芴乙烯 (PFV) 和异鲁米诺的新型化学发光共轭聚合物PFV-Luminol。值得注意的是,具有化学发光能力的异鲁米诺基团作为能量给体通过酰胺键共价连接在受体PFV侧链,确保了给受体基团间的构成稳定性;并且,由于两者的距离非常近,加上异鲁米诺的发射光谱与PFV的吸收光谱高度重叠,大大提高了二者之间的化学发光能量转移 (CRET) 效率。实验结果表明, PFV-Luminol对于活性氧特别是单线态氧具有非常好的响应效果,作为一种新型的集化学发光试剂与光敏剂于一体的探针,不需要外部光源,即可以在活性氧 (ROS) 过表达的条件下进行化学发光成像和化学发光引发的PDT,为深层组织的炎症成像及肿瘤成像与治疗提供了新的平台。

图1. PFV-Luminol的化学发光机理及纳米粒子制备示意图。
此外,为了更好地应用在活体原位炎症成像及肿瘤治疗中,该课题组通过将PFV-Luminol和两亲性共聚物DSPE-PEG/DSPE-PEG-FA自组装构建了纳米粒子PFV-L@PEG-NPs和PFV-L@PEG-FA-NPs。研究表明,PFV-L@PEG-NPs在大鼠关节炎、小鼠急性腹腔炎和爪水肿炎症模型上均呈现了良好的化学发光成像效果,而PFV-L@PEG-FA-NPs可以在无激发光源的条件下实现活体肿瘤的化学发光成像和光动力治疗。该研究工作为化学发光探针的设计及其在疾病的诊断和治疗方面提供了新的思路。

图2. PFV-L@PEG-NPs/PFV-L@PEG-FA-NPs的体内化学发光成像。

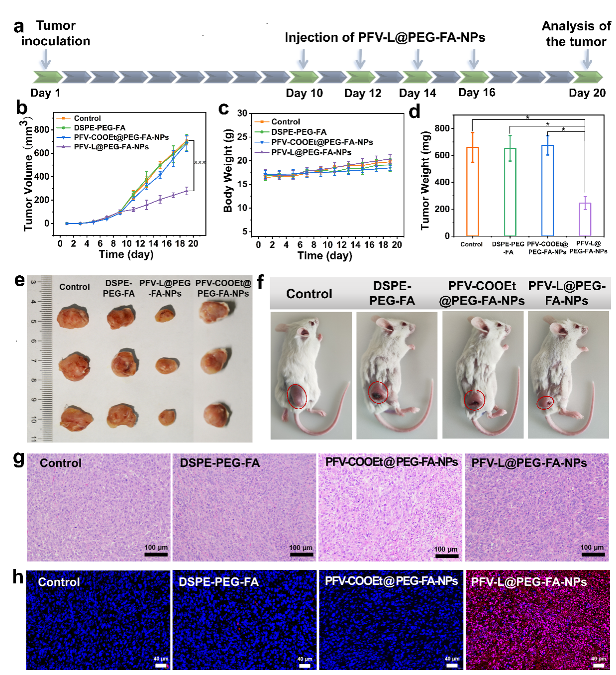
图3. PFV-L@PEG-FA-NPs的体内抗肿瘤效果评估。
相关工作以“Chemiluminescent Conjugated Polymer Nanoparticles for Deep-Tissue Inflammation Imaging and Photodynamic Therapy of Cancer”为题发表在Journal of the American Chemical Society上,2021级分析化学专业博士研究生李玲为第一作者,唐艳丽教授为唯一通讯作者,我校为唯一通讯单位。感谢国家自然科学基金委、陕西省科技厅和陕西师范大学对工作的经费支持,感谢实验中心郭新爱老师在核磁表征、小动物成像方面给予的大力支持和帮助。
论文信息:
Chemiluminescent Conjugated Polymer Nanoparticles for Deep-Tissue Inflammation Imaging and Photodynamic Therapy of Cancer
Ling Li, Xinyi Zhang, Yuxin Ren, Qiong Yuan, Yuze Wang, Benkai Bao, Meiqi Li, and Yanli Tang*
J. Am. Chem. Soc., ASAP, https://doi.org/10.1021/jacs.3c12132